分類
子分類
排序
消防救援必備:24種繩結技巧圖解-快速掌握生死攸關繩結技能
學習消防救援必備的24種繩結技巧!圖文詳細講解每種繩結的使用方法、操作要點及應用場景,讓消防員、新手救援人員和戶外愛好者快速掌握生死攸關的繩結技能,提高應急自救和救援效率。
99個實用溝通技巧-助你提升影響力與說服力
掌握這99個實用溝通技巧,輕松提升你的影響力與說服力!無論是職場、社交還是日常生活,學會如何與人高效溝通,贏得他人信任與支持。立即點擊閱讀,快速提高你的溝通水平,成為更具魅力的溝通高...
普通人翻身的50個成功法則-實現人生逆轉
本篇文章揭示了50個普通人翻身逆襲的成功法則,無論是職業發展、財富積累還是個人成長,都能讓你迅速找到突破點。學會這些實用技巧,讓你輕松實現人生逆轉,從平凡走向卓越!
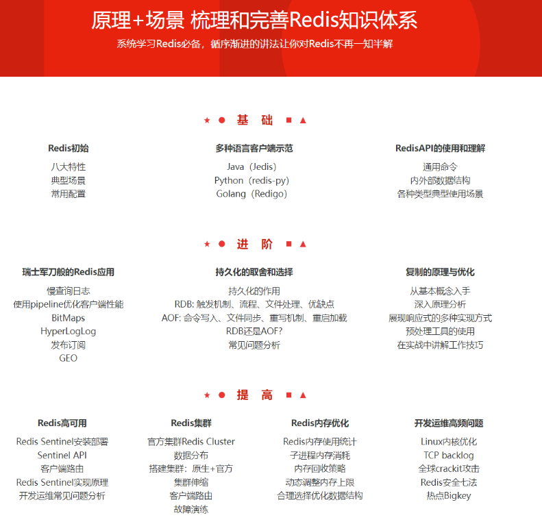
Redis從入門到高可用分布式實踐:輕松掌握核心技巧-打造高效數據架構
《Redis 從入門到精通:高可用與分布式實戰全攻略》為你帶來 Redis 技術的全面解析,從基礎知識到高可用和分布式架構的應用,適合開發者、架構師等各類技術人員。通過本篇文章,你將系統學習 Re...
樊登讀書推薦100本書單:讀書-思考-踐行-讓你快速成長為更好的自己
這篇文章精心挑選了樊登老師推薦的100本必讀好書,通過閱讀、思考與踐行,助你在個人成長和職業發展上實現突破。無論你是職場新人,還是經驗豐富的老手,這100本書單都將成為你提升自我、拓寬思...
2025最新版DeepSeek使用教程:小白也能快速上手
這篇《2025最新版DeepSeek使用教程》專為小白設計,簡單易懂的步驟帶你一步步學會如何高效使用DeepSeek,提升你的數據分析能力。通過詳細的操作流程和實用技巧,讓你在短時間內變身DeepSeek高手...
關鍵對話20講:如何掌握溝通技巧-成為職場高手
這篇文章將為你揭示20個關鍵對話技巧,幫助你在各種場合中輕松打破溝通瓶頸,提升人際關系和職場競爭力。不論是職場新人還是資深領導者,都能從中學到實用的溝通秘訣。趕緊閱讀,成為受歡迎的溝...
告別脂肪-享受美食-三餐不落-快樂減肥秘訣大公開
《告別脂肪,三餐自由,輕松享瘦秘訣大揭秘》帶你走進不節食的減肥世界,告訴你如何通過科學三餐,輕松減掉多余脂肪,同時享受美食與快樂生活。讓你在減肥的路上不再痛苦,輕松瘦身,健康生活!
破解心靈密碼:如何讀懂他人的思維與情感
想知道如何更好地了解他人的內心世界嗎?本文深入解析了“猜心術”的原理,幫助你掌握一系列心理技巧,從而提高你在社交場合中的敏感度和判斷力。無論是職場、戀愛還是日常生活,學會這些技巧,...
一口氣掌握英語語法:從基礎到精通的終極指南
想要快速掌握英語語法嗎?本篇《一口氣掌握英語語法:從基礎到精通的終極指南》為你提供了系統、實用的學習方法,幫助你在短時間內打牢語法基礎,輕松應對各種英語考試和實際應用。無論你是初學...
大明神算劉伯溫職場識人術:高手必備的30個職場制勝法則
大明神算劉伯溫的職場識人術,高手們都在用的30個職場制勝法則,助你輕松識別職場精英與潛力股!通過劉伯溫的智慧,掌握職場中的溝通、領導與決策技巧,快速提升職場競爭力,突破晉升瓶頸,成為...
劉伯溫:大明神算師如何運籌帷幄-成就帝國霸業
劉伯溫,大明帝國的“神算師”,他憑借卓越的智慧與深厚的軍事謀略,助力明朝開國君主朱元璋打下輝煌的帝國基業。作為一位智勇雙全的謀士,劉伯溫不僅是政治智慧的象征,更是中國歷史上最具傳奇...
【獨家配方】貴州興義羊肉米線-帶你品味水城特色美味
貴州興義的獨特水城風味,品嘗正宗羊肉米線!本篇文章揭秘傳統配方,帶你一同領略貴州美食的魅力。無論是口感還是香氣,這道經典美味必定讓你欲罷不能。掌握地道做法,讓你在家也能輕松復刻這道...
破解10000個科學難題-強知識科普視頻大揭秘-挑戰你的智力極限
本篇文章為你帶來10000個科學難題的強知識科普視頻素材,涵蓋多個領域的深度解析與解答,挑戰你的智力邊界。通過這些精彩的視頻,你將能快速提升科學素養,掌握更多難題的解答技巧。如果你是科...
【巴菲特的財富秘訣】從一千元到百萬-賺取財富的1000種方法
巴菲特的財富啟蒙書為你揭秘1000個賺錢小秘訣,幫助你從零開始實現財富積累。無論是投資理財還是日常賺錢方法,這些實用的技巧都能幫助你輕松踏上財富自由的道路。掌握這些賺錢秘訣,快速提升你...
AI繪畫零基礎教程:掌握MidJourney創作技巧-玩轉AI繪畫
本篇《AI繪畫零基礎教程》為你全面解析MidJourney創作技巧,從基礎到進階,讓你輕松開啟AI繪畫之旅。不管你是完全小白,還是想提升創作水平,都能在這里找到適合的步驟和方法,幫助你迅速享受AI...
Blender三維建模速成教程:掌握全能軟件-快速提升創作能力
本教程將帶你從基礎入門到高級應用,幫助你輕松掌握Blender的核心功能,提升創作能力。無論你是設計新手還是有一定基礎的用戶,都能通過本教程迅速提高制作水平,打造專業級作品。立即開始,進...




















